Utilisation d'une sonde logique

Copyright 2006 – 2018, HomePinballRepair.com - Traduction française : Leveeger

Savez-vous souder et remplacer des composants sur un circuit imprimé? Si la réponse est oui, alors apprendre à utiliser une sonde logique vous sera très utile. Cette rubrique n'est que pour les techniciens/électroniciens chevronnés.

1 Avertissement

Afin d'utiliser une sonde logique, votre machine doit être mise sous tension et fonctionnelle. Il peut y avoir de hautes tensions, pour faire fonctionner l'afficheur matriciel, qui peuvent atteindre plusieurs centaines de Volts. Ces tensions peuvent être mortelles.

Les réparations sont du domaine de personnes dûment qualifiées. Si ce n'est pas votre cas, vous ne devriez pas intervenir sur un flipper.

Les solvants tels que l'alcool isopropyl et le WD40 sont inflammables, et ne devraient être utilisés que dans des locaux bien aérés. Ne mettez pas un flipper en route tant que les vapeurs ne sont pas dissipées. La moindre étincelle pourrait déclencher un incendie. Lisez tous les avertissements figurant sur les emballages. N'utilisez jamais de WD40 dans un flipper.

Si vous intervenez, c'est à vos risques et périls.

2 Matériel nécessaire

Sonde logique

Toute personne prévoyant de diagnostiquer un flipper peut avoir besoin d'une sonde logique, ou souhaiter en avoir une. Si vous souhaitez faire vos propres interventions en électronique, achetez-en une, n'attendez pas d'en avoir besoin. Les sondes logiques ne sont généralement plus disponibles dans les magasins d'électronique de proximité (mais cherchez sur internet).

Il n'est pas nécessaire de prendre une sonde sophistiquée… Une sonde "simple" fera l'affaire. Personnellement, nous préférons les sondes qui émettent des tonalités. Matériel requis:

  • Multimètre – Tout le monde doit avoir un Voltmètre en complément de la sonde.
  • Electrodes à clipper – Elles sont pratiques pour faire les connexions.
  • Sonde logique – Celle que nous utilisons provient de "Radio Shack". Malheureusement, ils ne la vendent plus. Sinon, ci-dessous, voici quelques autres modèles, mais nous ne les avons pas essayés:

Amazon vend une sonde bon marché, la sonde LP-560 de chez "Elenco Electronics". Elle fait le nécessaire. Ils vendent aussi une "DP Series" de chez "BK Precision", qui est plus chère, mais semble mieux faite.

MCMElectronics vend la sonde 72-190 pour environ 20$.

Jameco en vend une bien – Réf. 149930. Elle semble un peu chère, mais elle fera l'affaire.

3 Pour commencer

La première chose est de lire les instructions fournies avec la sonde. Les vôtres pourront être légèrement différentes, mais voici ce que nous avons:

  • Ne jamais relier votre sonde à des tensions supérieures à 15 Volts (mais consultez la spécification de votre sonde).
  • Ne touchez pas l'extrémité de la sonde pendant que vous l'utiliser. L'électricité statique peut faire griller l'appareil.
  • Connectez toujours la sonde à la source de courant et à la masse avant de tester le circuit.
  • Retirez la sonde du circuit avant de déconnecter la source de courant.
  • Reliez le fil noir à la masse. Nous préférons nous connecter à la masse centrale du flipper comme la carte de commande.
  • Reliez le fil rouge (+) à la source de courant. Nous utilisons le +5 VDC. Mais consultez votre spécification.
  • Mieux vaut utiliser la même source de courant que celle qui est utilisée pour tester la carte.

4 Compréhension des symboles

Exemple des symboles.

Si vous êtes habitués à la lecture des schémas, vous pouvez passer directement au paragraphe Utilisation de la sonde, un peu plus bas dans l'article.

Il existe beaucoup de différents symboles qui sont employés dans les circuits électroniques. La bonne nouvelle est que vous n'avez pas besoin de les connaitre tous pour comprendre ce qui se passe.

4.1 Les portes

Gates2.jpg

Sur la photo de droite, se trouvent de nombreux et différents symboles logiques de portes que vous pourrez rencontrer dans les schémas des circuits. Pour la plupart, on peut les considérer comme de la mémoire tampon (buffer). Le signal entre et sort.

Dans certains circuits, il y a une tension d'activation qui doit être appliquée au circuit afin qu'il s'enclenche. Mais nous verrons cela plus tard.

Dans la plupart des composants intégrés (puces), le signal entre puis sort. Si votre circuit ne fonctionne pas, la question à poser est: "Y-a-t-il un signal entrant"? Et si c'est le cas, est-ce que le signal sort du composant (photo ci-dessus avec les flèches rouges)?

Remarque: Dans cet article, nous avons simplifié les explications. Mais elles sont bien plus complexes que ça… Si vous souhaitez vraiment comprendre ce qu'il y a là-dessous, il y a une liste de liens à la fin de cet article.

4.2 Les autres symboles

Transistor désactivé.
Transistor activé.

Il y a quelques symboles qu'il est bon de comprendre pour pouvoir continuer:

Les transistors: Le transistor n'est qu'un interrupteur (on/off). Si une tension lui est appliquée, il s'active. S'il n'y a pas de tension appliquée, il se désactive. Sur tous les Schémas, les transistors sont référencés par la lettre "Q".

Le courant, pour les ampoules, bobines, moteurs, etc., arrive par le côté indiqué par la flèche verte. Si aucune tension n'est appliquée, le transistor est désactivé et, l'ampoule, bobine, moteur, etc., ne fonctionne pas.

Sur la photo ci-contre, le transistor est activé par le symbole de la flèche rouge. Ce signal est appliqué sur la base du transistor, dès lors, le courant afflue et l'ampoule, la bobine, le moteur, etc., s'active.

SCR (Thyristor)

Le SCR (NdT: Silicon Controlled Rectifier – c'est à dire un Thyristor) peut être considéré dans nos explications comme un transistor. La porte active le SCR, faisant passer le courant de l'anode à la cathode.

Autres Symboles: CR3 (sur les photos ci-dessus) est une diode. Elle est représentée par la tête d'une flèche et une ligne. Elle permet au courant de la traverser que dans un seul sens. Les lignes sur le schéma représentent les pistes en cuivre sur le circuit imprimé, ou des fils. Sur le schéma, lorsque les lignes se croisent et qu'il y a un gros point, cela signifie qu'il y a une connexion électrique. Si les lignes se croisent mais qu'il n'y a pas de point, alors il n'y a pas de connexion entre les 2 lignes.

Resistor.jpg
Résistances reliées à des courants, positif et négatif.
Un diode laisse circuler le courant dans un seul sens

Les photos ci-contre, montrent des résistances reliées à des courants. A gauche, il y a une connexion à une tension de -12 VDC. A droite, il y a une connexion à une tension de +5 VDC. Les résistances sont toujours représentées par un symbole de ligne en zigzag et la lettre "R". La valeur de R33 est de 6.8k Ohms (soit 6.800 Ohms). Celle de R45 est de 620 Ohms.

La flèche pleine indique une connexion à une entrée de courant dans le circuit. Il est important de le savoir, car la plupart des sondes logiques grilleront si elles sont connectées à un courant supérieur à 12V (consultez les directives de votre sonde).

La masse est également indiquée par une flèche, en trait fin, plutôt qu'en trait plein.

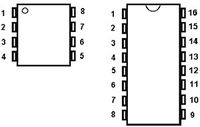
4.3 Les composants intégrés (IC ou puces)

IC.jpg

Voici, sur la photo de gauche, le système de numérotation des broches pour les puces. Chaque puce est dotée d'un point ou d'une encoche afin d'en indiquer le sens. Notez la position de la broche n°1. A partir de là, la numérotation s'incrémente dans le sens antihoraire.

Les puces servent à certain nombre de fonctions. La plupart de celles qui sont utilisées dans les flippers servent de mémoire tampon (buffer), d'amplificateurs ou de décodeurs. Une mémoire tampon ou un amplificateur peuvent être compris comme faisant la même chose. Une mémoire tampon se comporte comme son nom l'indique, elle accroit la distance entre les signaux ou les protège. Une mémoire tampon ou un amplificateur peuvent être considérés comme étant identiques.

ULN2803.jpg

Sur la droite se trouve le schéma d'une puce ULN2803. Elle est utilisée dans le circuit colonne de la matrice des contacts de la carte mère WPC de chez Bally/Williams. Cela parait compliqué, mais il s'agit juste de 8 mémoires tampons. Ce qui arrive en broche n°1 sortira en broche 18. L'entrée en broche 2 sort en broche 17, etc. 17, etc. [A noter: Le symbole de la mémoire tampon est représenté par un petit "O" placé après le triangle. Cela signifie juste que cela inverse le signal. S'il reçoit du "+", il ressort comme "0". Mais cela nous est égal!].

Si nous devions diagnostiquer ce circuit, il nous faudrait rechercher un signal similaire entre chaque broche sortant de la broche opposée (1 et 18, 2 et 17, etc.). Si le signal entre, mais qu'il ne ressort pas, il y a de grandes chances que la puce soit défectueuse.

4.4 Décodeur – PIA

Les puces "décodeurs" reçoivent leurs instructions du processeur/carte mère et envoient un signal en sortie à chaque ampoule ou bobine. Sur certaines machines, cette puce est dénommée PIA.

Le dernier composant à être testé sur la ligne est le décodeur. Les décodeurs ne peuvent fonctionner que si toutes les entrées sont connectées. Cela comprend le +5 VDC, la masse et toutes les lignes de données.

IC4514crop.jpg

Sur la photo de droite, voici un décodeur utilisé sur les flippers Bally. Il reçoit 4 signaux en entrées et commande jusqu'à 15 bobines/ampoules différentes. Si vous pensez avoir un décodeur défectueux, vérifiez ses sorties. Si elles fonctionnent et qu'il manque seulement une sortie, ce décodeur est presque certainement défectueux. Remarque: Des résistances ou des diodes défectueuses reliées à une sortie peut donner la même lecture que pour un décodeur défectueux, alors pensez aussi à les vérifier.

Les lignes de données sont identifiées par D1, D2, etc. (ou "In A", "In B"...). Ces lignes de données allant au décodeur sont comme des instructions données à cette puce, lui disant quelle sortie active. S'il y en a une qui manque, la puce fera une mauvaise traduction. Elle pourra allumer des ampoules au hasard, ou ne rien faire du tout.

Si la puce ne fonctionne pas du tout, assurez-vous qu'elle reçoive la tension (VDD), la masse (VSS), l'adressage (ST) et l'interdiction (I).

La sonde logique peut effectuer tous ces tests. Cherchez un bourdonnement sur les lignes d'adressage de données et d'interdiction. +5 VDC donnera une lecture "haute" et la masse une lecture "basse". Les sorties de la puce changeront lorsque ce composant sera activé. Si jamais vous êtes perplexe, comparez les résultats de la sonde sur cette puce à une autre puce tout à fait identique. Elles devraient donner les mêmes résultats, broche par broche.

Si un ou plusieurs signaux sont manquants sur cette puce, vérifiez les autres puces. Si celles-ci ont des signaux, alors il y a une (ou plusieurs) piste de cassée. Si aucune de ces puces n'ont de signaux, alors il est probable qu'il y ait un problème de connecteur ou de broches sur cette carte ou en provenance de la carte mère, et toutes vos ampoules/bobines deviendront folles ou ne fonctionneront pas du tout.

5 Utilisation d'une sonde

Connexion: Mettez toujours le flipper hors tension. D'abord, reliez la pince noire à la masse centrale. Généralement, il y a toujours un TP (test point ou point de test) sur la carte d'alimentation ou de commande.

Localisez la source de +5 VDC. Elle se trouve généralement sur la carte de commande. Si vous avez de la chance, vous aurez un "TP". Dans le cas contraire, sortez les schémas et trouvez un endroit bien placé pour brancher votre pince. Cela peut être le côté positif (+) d'un condensateur électrolytique.

Ces connexions variant d'un jeu à l'autre. Uniquement avoir réalisé ces branchements, vous pourrez mettre le jeu sous tension. Mettez le jeu hors tension avant de retirer les pinces.

Réglage de la sonde: Il y a de nombreux boutons sur la sonde. L'un d'entre eux est le TTL/CMOS. Le réglage dépend de la puce à tester. L'identification des puces CMOS commence par 40XX ou 45XX. Les puces TTL chips commencent normalement par 74XX. Les plus anciennes commençaient par 93XX. Les puces destinées aux armées commencent par 54XX. Ne prenez pas en compte les lettres comme "LS". Vous pourrez être amené à actionner ce bouton entre le contrôle de 2 puces.

Il y a également un bouton "Norm/Pulse" ou "Mem/Pulse". Dans la plupart des cas, réglez-le sur "pulse". Cependant, lorsque vous regardez des ampoules ou des bobines s'activer et se désactiver, réglez-le sur "Normal". Le réglage peut dépendre de votre sonde. Consultez votre manuel.

Que faut-il rechercher: Pendant le test, cherchez un changement dans les lectures de la sonde. Cela peut passer de "bas" à "haut", de "haut" à "bas", ou juste bagoter/bourdonner pendant un moment. Si vous voyez cela, cela veut dire qu'il y a un signal présent sur le point de test. Il n'est pas important pour nous que le signal soit "haut", "bas" ou bourdonne. Tant qu'il change, c'est bon. Il est recommandé de vérifier que la sonde est réglée correctement, en testant un circuit qui fonctionne de la même manière pour voir si la sonde donne les résultats attendus: "bas" (vert), "haut" (rouge), pulsation lente ou pulsation rapide.

Remarque: Il y a certaines occasions pendant lesquelles peut bourdonner, mais où la qualité du signal n'est pas bonne. Mais c'est en dehors du périmètre de cette discussion.

6 Diagnostic des premiers Bally électronique

6.1 Carte d'éclairage Bally, 1976 à 1985

Nous avons eu un flipper Bally du début des années 80 dont une ampoule était HS. Ce système utilisait une carte d'éclairage que Bally (et Stern) utilisa de 1976 à 1985, ce qui inclut le "Eight Ball", le "Eight Ball Deluxe", le "Silverball Mania", le "Mata Hari", le "Strikes & Spares", le "6 Million Dollar Man", etc. C'est un système plutôt basique.

Lorsqu'une seule ampoule ne fonctionne pas sur ce flipper, la plupart changeront juste un transistor/SCR. Normalement cela règle le problème, mais pas toujours. Sortir la sonde logique ne prend que quelques secondes et permet de vérifier le doute… D'ailleurs, c'est une bonne pratique.

Avant de commencer, jetez un œil sur le schéma du SCR un peu plus haut et déterminer quelle électrode est l'anode, la cathode et la porte.

Lampballyearlycrop.jpg

L'image ci-dessus montre le circuit des ampoules Bally. LE +5.4 VDC est appliqué à l'ensemble des ampoules commutées, traverse les ampoules, puis la carte d'éclairage. Un SCR (qui fonctionne comme un transistor) court-circuite le circuit à la masse et allume l'ampoule. Le SCR est commandé par la sortie d'U2 (décodeur).

Dans ce cas, l'ampoule sous l'insert "I" du plateau ne fonctionne pas. Avant de commencer le diagnostic, vous avez déjà court-circuité le fil du connecteur J1-1 à la masse, afin de voir si l'ampoule s'allumait. Cela prouve que le courant est disponible pour faire fonctionner l'ampoule; Ampoule et culot sont OK, et le câblage fonctionne.

Si l'ampoule reste allumée, cela vaut aussi le coup de la vérifier qu'il s'agisse d'un SCR en court-circuit, avant de procéder à son remplacement.

6.1.1 Connexion de la broche

Connexion de sonde sur la carte de commande. Remarquez que les hautes tensions sont à proximité, en haut à gauche.

Voir le paragraphe "Utilisation de la sonde" un peu plus haut. Mettez le flipper hors tension. Il y a un TP (point de test) bien placé, marqué "GND" (masse) sur la carte de commande. TP1 est le +5 VDC. Remarquez qu'il y a une dangereuse haute tension à proximité qui est alimentée à 200 Volts et plus.

Mettez le flipper sous tension et démarrez-le. Appuyez sur le bouton au dos de la porte/monnayeur afin d'entrer dans le menu des paramètres. Toutes les ampoules commandées clignoteront. Placez la sonde sur la broche supérieure de Q29 (A), qui est la "porte" su SCR. La sonde devrait réagir par des lumières clignotantes. Si c'est le cas, le SCR sera probablement défectueux. Nous pouvons présumer qu'elle est défectueuse, car le SCR reçoit le signal de s'activer, mais il ne s'active pas.

Avant de remplacer le SCR, il vaudrait mieux tester la continuité entre l'anode du SCR et la broche du transistor à tester (dans cet exemple, J1-1). Assurez-vous également que la cathode soit bien à la masse. Cela peut être fait avec la sonde. Mettez-la en contact avec l'anode du SCR. Elle devrait être rouge (état "haut"). Testez l'autre broche. Elle devrait être verte (état "bas"). Remarquez que dans ce cas, pour tester l'entrée depuis l'ampoule, la sonde ne risque rien, car le niveau du courant est compatible avec celui de la sonde. Mais pour les circuits des moteurs et des bobines, cette vérification détruirait la sonde.

Si la sonde ne bagote pas sur la porte de Q29 (A), déplacez-la en R29 (B). Si elle bagote à cet endroit, alors il y a un point de soudure ou une piste cassé, entre R29 et Q29.

Test de la puce U2 pour des signaux de sortie.

S'il n'y a pas de bagottage, déplacez la sonde sur l'autre côté de R29 (C). Si la sonde bagotte, alors R29 est défectueuse ou il y a un mauvais plot de soudure.

S'il n'y a toujours pas de bagottage en (C), déplacez la sonde sur la broche 11 de la puce U2 (D). S'il y a un bagottage en (D), vous pourrez suspecter une piste cassée ou un plot de soudure défectueux entre ce point et R29. S'il n'y a pas de bagottage et que c'est la seule ampoule qui ne fonctionne pas, alors suspectez une défaillance d'U2.

U2 est un de ces supers décodeurs (consultez le paragraphe plus haut pour plus de détails). Vérifiez d'autres sorties sur les broches 4 à 11 et 13 à 20. Assurez-vous également que R29 n'est pas en court-circuit. Une mauvaise résistance peut vous faire croire que le décodeur est défectueux.

Remarquez qu'il est facile de glisser avec la sonde et de mettre en contact 2 broches de la même puce en même temps. Normalement, ça ne devrait pas générer de problème, mais mieux vaut éviter de le faire.

6.1.2 Procédure de test de la carte d'éclairage Bally

Une ampoule ne clignote pas pendant le test d'éclairage. Un "oui" ci-dessous signifie un bagottage sur la sonde, ou un passage de "haut" à "bas" ou de "bas" à "haut". Cliquez sur le lien, pour voir où se trouve les points de tests.

  • Test en (A).
    • Oui = Remplacez le SCR (Qx).
    • Non = Déplacez la sonde en (B).
  • Test en (B).
    • Oui = Piste ou soudure défectueuse entre R29 et Q29.
    • Non = Déplacez la sonde en (C).
  • Test en (C).
    • Oui = Résistance R29 ou soudure défectueuse.
    • Non = Déplacez la sonde en (D).
  • Test en (D).
    • Oui = Piste ou soudure défectueuse entre U2 et R29.
    • Non = U2 défectueux (voir le paragraphe sur le décodeur).

6.2 Carte de commande Bally entre 1976 et 1985

Schéma de la carte de commande Bally.

Diagnostiquer une bobine défectueuse est un exercice similaire. Dans le cas d'un "slingshot" droit défectueux, le courant parvient en J5-15 et est commandé par Q10. Q10 est activé/désactivé par la broche 13 en sortie d'U2, via les broches de U3, 8 en entrée et 7 en sortie.

Avant d'utiliser une sonde logique, on présume que vous avez déjà effectué les diagnostics habituels, qui devraient inclure la mise en court-circuit de J5-15 à la masse afin de déclencher le "slingshot". Ce faisant, cela établira que l'alimentation et le câblage sont OK.

A l'aide de votre multimètre, assurez-vous que le 43 VDC n'est présent sur aucun côté de la diode CR10. S'il se trouve sur le côté repéré, alors Q10 est en court-circuit et doit être remplacé. S'il est présent des 2 côtés, U3 est sûrement grillé et la diode est défectueuse.

Après avoir confirmé qu'il n'y a pas de haute tension sur la diode CR10, nous pouvons alors relier les pinces de la sonde logique (voir le paragraphe Utilisation d'une sonde logique, plus haut).

Mettez la machine sous tension, entrez dans le menu de paramétrage et lancez le test des bobines. Les bobines s'activeront les unes après les autres. D'après le manuel, le "slingshot" droit correspond à la bobine n°04. Lorsqu'elle s'active sur le menu, nous devrions voir un signal de déclenchement sur le schéma ci-dessus.

6.2.1 Connexion de la broche

Placez la sonde sur le point "A". S'il y a un signal, mais que la bobine ne s'active pas, alors Q10 est certainement défectueux. Confirmez à l'aide de votre multimètre qu'il existe une connexion entre Q10 et J5-15, Q10 et la diode, et Q10 et la masse, avant de remplacer Q10.

S'il n'y a pas de signal en "A", testez le côté non repéré de la diode CR10 en "B". S'il y a un signal à cet endroit, alors la diode est défectueuse. C'est peu probable aussi vérifiez votre travail. Si la diode est défectueuse, êtes-vous sûr que Q10 ne soit pas en court-circuit? Vérifiez aussi R28. Une résistance R28 défectueuse entrainera la même lecture qu'une diode défectueuse sur la sonde.

S'il n'y a pas de signal en "B", vérifiez la broche 7 d'U3 en "C". S'il y a un signal, alors la piste/soudure est défectueuse entre U3 et la diode CR10.

S'il n'y a pas de signal en "C", testez la broche 8 d'U3 en "D". Si là il y a un signal, U3 est très probablement défectueux. Confirmez que les autres bobines utilisant U3 fonctionnent avant de le changer. Vérifiez aussi R27. Si R27 est défectueuse, elle donnera les mêmes indications que pour un U3 défectueux sur la sonde.

S'il n'y a pas de signal en "D", testez en "E". S'il y a un signal là, la piste ou la soudure est défectueuse entre R68 et U3-8. S'il n'y a pas de signal en "E", testez en "F". S'il y a un signal, R68 est ouverte, ou il y a plus probablement il y a une soudure défectueuse.

Y-a-t-il un signal en "G"? Si oui, alors il y a une piste cassée entre U2 et R68. S'il n'y a pas de signal en "G", sur la broche 13 d'U2, alors U2 est très probablement défectueux. U2 est un décodeur, mais voir le paragraphe qui y est dédié. Si une de ses connexions est défectueuse (broches 12, 18 à 24), la plupart de vos bobines ne fonctionneront plus correctement.

6.2.2 Procédure de test de la carte de commande Bally entre 1976 et 1985

Une bobine ne s'enclenche pas. Un "Oui" signifie un bagottage, un passage de "haut" à "bas" ou de "bas" à "haut". Confirmez qu'il n'y a pas de haute tension en (A) avant de commencer. Consultez la photo sur le lien pour la liste des points de test.

  • Testez-en (A).
    • Oui = Remplacez Q10 (mais vérifier les pistes en 1er).
    • Non = Testez en (B).
  • Testez-en (B).
    • Oui = Remplacez CR10 (mais vérifiez d'abord la soudure).
    • Non = Testez en (C).
  • Testez-en (C).
    • Oui = Piste ou soudure défectueuse.
    • Non = Testez-en (D).
  • Testez-en (D).
    • Oui = U3 est défectueux (vérifiez R27).
    • Non = Testez (E).
  • Testez-en (E).
    • Oui = Piste ou soudure défectueuse entre R68 et U3.
    • Non = Testez (F).
  • Testez-en (F).
    • Oui = Soudure ou R68 défectueuse.
    • Non = Testez (G).
  • Testez-en (G).
    • Oui = Piste ou soudure défectueuse entre U2 et R68.
    • Non = U2 est défectueux. voir le paragraphe sur les décodeurs.

7 Diagnostic des Gottlieb System1

Nous avons un flipper SS, Gottlieb System1, et le xylophone des 10 points ne fonctionne pas. Les étapes de diagnostic standard sont:

  1. Assurez-vous qu'il y ait de la tension en entrée et en sortie de la bobine.
  2. Assurez-vous qu'il y ait la tension en provenance de la bobine sur le connecteur allant à la carte de commande (driver).
  3. Mettez le connecteur de la carte en court-circuit avec la masse, afin de voir si cela déclenche la bobine.

Ce sont des opérations plutôt basiques. Si vous ne les maitrisez pas, vous ne serez pas prêt à utiliser une sonde logique.

Gardez ce schéma sous la main pour les étapes à suivre…

Ci-dessus, le schéma des circuits d'un carillon Gottlieb system1. Il montre le sens du courant lorsque les carillons sont enclenchés.

Avant de sortir la sonde logique, mettez le flipper sous tension et branches votre multimètre. Vérifiez la tension en J2-2 et confirmez la présence du 28 VDC.

Vérifiez aussi la tension des 2 côtés de CR3 (points A & B sur le schéma). Nous voulons être sûr que le 28 VDC n'est pas présent… S'il l'est, alors Q26 sera grillé (en court-circuit) et devra être remplacé.

S'il y a de la tension sur le côté repéré de CR3, mais pas de l'autre côté, alors la diode est OK. Si elle est présente des 2 côtés, alors la diode est aussi en court-circuit. Ce sera une mauvaise nouvelle, car cela signifiera probablement que la puce en amont sera aussi grillée.

Remarquez que Gottlieb n'a pas intégré la diode de protection CR3 sur certaines des 1ères cartes. Celles-ci étaient sujettes à faire griller des composants sur la carte mère, si le transistor entrait en court-circuit sur la carte de commande… Il ne s'agissait pas d'une conception très fiable… Sans la diode, un transistor Q26 en court-circuit, fera aussi dégager la puce SN7417N.

Si CR3 n'est pas présente, vérifiez dans ce cas J1-20. Si le 28 VDC est là, Q26 est en court-circuit et, très certainement, la puce SN7417N IC est grillée.

Voir le paragraphe Utilisation d'une sonde logique, plus haut.

Entrez dans les tests des bobines et enclenchez-les. Sur beaucoup des flippers de cette époque, il n'est pas possible de ne déclencher qu'une bobine, aussi seront-elles toutes enclenchées en cycle.

Remarquez qu'il est possible d'entrer en contact avec 2 broches en même temps. Ça peut être une mauvaise chose. Il est aussi important de ne pas toucher le côté "entrée" de Q26 avec la sonde. La tension qui y est présente serait trop importante et détruirait la sonde.

Lorsque la bobine s'enclenche, mettez en contact avec le côté repéré de la diode CR3 (A). La sonde logique devrait clignoter chaque fois que l'ampoule/bobine/moteur est supposé s'enclencher. Elle doit changer d'état. La couleur s'éclairant sur la sonde n'est pas importante; Tant qu'elle change, cela montre que cette partie du circuit est bonne, mais que Q26 est défectueux. Cherchez des plots de soudure défectueux et des fissures sur les pistes entre Q26 et CR23. Sinon, remplacez le transistor. Si votre carte n'est pas dotée de CR3, utilisez J1-20 en lieu et place, ou identifiez la base de Q26 et faites-y votre test.

Vous n'obtenez pas de réponse sur la sonde? On dirait que Q26 est OK et que le problème vienne d'au-dessus…

Ensuite, passez de l'autre côté de CR3 (B). Là encore, cherchez un bagottage. S'il y en a un là, mais pas de l'autre côté de CR3, alors la diode CR3 est défectueuse, ou il y a un plot de soudure défectueux ou une piste cassée. Ce n'est pas très probable, aussi vérifiez votre travail. Si CR3 est défectueuse, alors mettez aussi en doute Q26.

Si CR3 n'est pas utilisée sur votre carte, vérifiez J1-20 ou la base de Q26 en lieu et place.

Maintenant placez votre sonde sur la carte mère et vérifiez la broche n°6 de la puce SN7417N (C). S'il y a un bagottage là, suspectez le connecteur/l'interconnexion entre les 2 cartes ou les pistes. Vérifiez J5-10 et regardez s'il y a du bagottage. S'il y en a sur cette broche, alors il s'agit de l'interconnexion. Sinon, il y a une piste cassée sur la carte. Remarquez qu'il y a plus d'une SN7417N sur cette carte, aussi sera-t-il nécessaire de déterminer laquelle a sa broche n°6 connectée à J5-10.

Rien, en broche n°6? Alors remontons en amont. Vérifiez la broche n°5 (D). C'est par là que le signal entre. S'il est présent, alors très probablement, la puce SN7417N est défectueuse. Si la puce est défectueuse et qu'il n'y a pas de diode de protection CR3, il est possible que Q26 soit en court-circuit, lui aussi. C'est ce qui peut faire que la puce ait grillé. Donc remplacez-les tous les 2.

Est-ce que le signal change sur la broche n°5 de SN7417N, lorsque la bobine s'enclenche (D)? Sinon, vérifiez la broche n°6 d'U4 pour détecter le signal (E). S'il y a un signal sur la broche 6 d'U4, mais pas sur la broche 5 de SN7417N (D), alors la piste entre les 2 est cassée. S'il n'y a pas de signal sortant d'U4, alors U4 est en cause.

U4 est un décodeur. Si l'une de ses connexions est défectueuse (broches 10 à 12, et 15 à 19), la plupart de vos bobines ne fonctionneront pas correctement.

Malheureusement, ces puces ne sont plus disponibles sur le marché. Il peut être nécessaire de changer la carte dans son entier.

Toutefois, il y a une autre possibilité: R35 et R47. R35 est là pour apporter un petit peu de tension négative à l'entrée de SN7417N. R47 apporte un petit peu de tension positive par défaut. Si ces résistances sont en court-circuit, ouvertes, ou qu'il y a une piste cassée ou un plot de soudure défectueux, alors il semblera que la puce soit HS. Mais, assurez-vous de vérifier la continuité à l'aide de votre multimètre avant d'ouvrir les pistes sur la carte ou de remplacer les puces.

Bien qu'aucun outil de diagnostic ne soit parfait, la sonde logique peut s'avérer utile pour déterminer ce qui ne va pas.

7.1 Procédure de test de la carte de commande Gottlieb System1

Si la bobine ne s'enclenche pas, un "Oui" signifie un bagottage, le passage de l'état "haut" à l'état "bas" ou de "bas" à "haut". Assurez-vous qu'il n'y ait pas de haute tension en (A), avant de commencer. Consultez le schéma – pour déterminer la position des points de test.

  • Test en (A).
    • Oui = Remplacez Q26 (vérifiez d'abord les pistes).
    • Non = Test en (B).
  • Test en (B).
    • Oui = Piste cassée ou CR3 défectueuse.
    • Non = Test en (C).
  • Test en (C).
    • Oui = Piste, plot de soudure ou connecteur défectueux.
    • Non = Test en (D).
  • Test en (D).
    • Oui = SN7417 défectueuse (vérifiez les plots de soudure et les sorties de cette puce). Vérifiez aussi R47.
    • Non = Test en (E).
  • Test en (E).
    • Oui = Piste ou plot de soudure défectueux.
    • Non = U4 ou R35 défectueux (voir le paragraphe sur le décodeur).

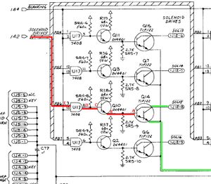
8 Diagnostic des Williams System11

Problème: Une seule bobine ne fonctionne pas. Vous pouvez remplacer le TIP (transistor), le transistor de commande, la puce, etc., jusqu'à ce que ce soit réparé, mais avec une sonde logique et un petit peu d'expérience, vous n'aurez pas besoin de faire tout ça. Dans cet exemple la bobine 15 ne fonctionne pas.

Gardez ce schéma sous la main pour les étapes à suivre…
Williams PIA
  1. Vérifiez dans le manuel, pour trouver quel transistor commande cette bobine. Dans cet exemple, nous allons examiner les transistors Q14 et Q10 pour la bobine 15. Le schéma se trouve page 56a pour le "F-14 Tomcat". Pour les autres modèles, consultez la page de la carte mère.
  2. La machine étant sous tension, reliez un cavalier filaire à la masse. La tresse de masse sera parfaite. Mettez l'autre extrémité du cavalier en contact avec la languette métallique du transistor TIP. La bobine devrait se déclencher. Si ce n'est pas le cas, alors il y a un problème de câblage/alimentation/bobine. Réglez cela avant de continuer. Si elle se déclenche, il y a un problème avec le circuit logique.
  3. A l'aide d'un multimètre, vérifiez la tension entre le TIP et le transistor de commande (point A). Si elle est égale à celle de l'alimentation de la bobine (~ 50 VDC), alors votre TIP est en court-circuit. Remplacez le TIP et le transistor de commande (consultez le schéma du câblage).
  4. S'il n'y a qu'une faible tension entre Q14 et Q10, alors vous pouvez utiliser la sonde logique en toute sécurité. Réglez la sonde tel qu'expliqué dans le paragraphe "utilisation d'une sonde logique". Réglez la sonde sur "normal". Entrez dans le menu de paramétrage du flipper et activez la bobine (consultez le manuel de votre jeu).
    Avertissement: N'utilisez jamais votre sonde pour tester la présence de la tension des bobines (voir les lignes vertes), car la haute tension détruirait la sonde.
  5. Pendant le test des bobines, la bobine va s'activer très brièvement, puis sera désactivée. Lorsqu'elle est active, la sonde devrait bipper et devenir "rouge/haut". Elle sera à l'état "bas" la plupart du temps. Vérifiez ce signal le long de la ligne. Vérifiez l'entrée de Q14 (A). S'il y a un signal, remplacez Q14. S'il n'y en a pas, vérifiez la sortie de Q10 (B), pour vous assurer qu'il n'y a pas de piste cassée. Répétez l'opération le long de la ligne.
  6. S'il y a un signal sur l'entrée de Q10 (C), mais qu'il n'y a pas de signal en sortie, remplacez Q10. S'il y a un signal en entrée d'U17 (E), mais pas en sortie (D), remplacez U17.
    Remarque: Une résistance défectueuse dans ce circuit peut aussi provoquer des problèmes. Vérifiez si elle est ouverte ou en court-circuit. Par exemple, si la résistance SR4-8 est ouverte, le signal ne passera jamais à l'état "haut". Si elle est en court-circuit, le signal ne passera jamais à l'état "bas". Et si SR5-9 est ouverte, le signal ne passera jamais à l'état "bas". Si elle est en court-circuit, il ne passera jamais à l'état "haut".
  7. S'il n'y a pas de signal en entrée d'U17, alors il faudra remonter à la puce suivante. La lecture du schéma de ce circuit devient alors plus compliquée. Ce signal correspond au signal d'activation de la bobine. Remarquez que l'entrée sur la broche n°9 est identifiée comme étant PB6.

En consultant une autre page sur la carte mère, on trouvera un schéma similaire intitulé "Commande des bobines". Suivez le schéma jusqu'à U10 et cherchez PB6. PB6 se trouve sur la broche n°16. Vérifiez l'état "haut"/"bas" sur la broche 16 d'U10. Si le signal est present, cherchez une piste cassée entre le PIA et U17. Sinon, cela signifie probablement que le PIA est défectueux. Vérifiez les signaux pour les autres bobines et vérifiez les broches 10 à 16 d'U10. Si les états "haut"/"bas" sur les autres broches sont détectées, à l'exception de la broche problématique, remplacez le PIA U10.

Powered by MediaWiki
Cette page a été modifiée pour la dernière fois le 19 avril 2018 à 07:56.